
|
Begrip leidt tot efficiënter en dus slagvaardiger werken |
|
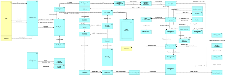
Communiceren en elkaar begrijpen ontstaat uit Enterprise Architectuur |
|
| Start | Informatie | Het waarom | Contact | |
|
d e c e d bv |
|
Contact |

|
Adres Molenring 1, 2741 MX Waddinxveen
Telefoon 06 - 4130 1514 E-mail info@deced.nl |
